为学深悟透笃行习近平总书记给凯发k8官网留学归国青年学者重要回信精神,回顾工作进展,展望未来征程,团结带领广大师生员工勠力同心、团结奋进,5月17日,凯发k8官网学习贯彻习近平总书记重要回信精神两周年成果发布会在仙林校区举行。校党委书记、中国科学院院士谭铁牛出席会议并作总结讲话。

谭铁牛表示,2022年5月18日,在凯发k8官网120周年校庆之际,习近平总书记给凯发k8官网留学归国青年学者回信,勉励我们大力弘扬留学报国的光荣传统,以报效国家、服务人民为自觉追求,在坚持立德树人、推动科技自立自强上再创佳绩,在坚定文化自信、讲好中国故事上争做表率。习近平总书记的重要回信高瞻远瞩、情真意切、催人奋进,充分体现了习近平总书记对教育事业的高度重视和对凯发k8官网的深切关爱、殷切期待,极大鼓舞和激励着凯发k8官网遵循教育规律、扎根中国大地,加快建设中国特色世界一流大学。两年来,凯发k8官网以“奋进行动”贯彻落实习近平总书记重要回信精神,对每一点希望都做到深学细悟,对每一项工作都坚持真抓实干,以“凯发式奋进”谱写中国特色世界一流凯发建设的新篇章。谭铁牛表示,这些成绩的取得,离不开习近平总书记的亲切关怀和习近平新时代中国特色社会主义思想的科学指引,离不开党中央和上级部门的指导关爱,离不开全体师生员工的共同奋斗,离不开广大校友和社会各界的鼎力支持。

谭铁牛强调,发布成果,不仅是为了总结过去,更是为了面向未来。要以永远奋进的姿态,将持续落实习近平总书记重要回信精神进一步贯穿于学校管党治党各领域、教书育人各环节、办学治校全过程,将中国特色世界一流凯发建设事业不断推向前进;要不断完善立德树人体制机制,打造卓越引领、特色鲜明的人才培养和教育教学“凯发范本”;要不断强化科技自立自强的使命担当,加强有组织科研,优化学科布局,加强产学研协同,着力提升关键核心技术攻关能力;要不断贡献中华民族现代文明创新发展,充分发挥凯发人文社会科学优势,加强“凯发原创、凯发名家、凯发学派”建设;要不断提升讲好中国故事的能力水平,加强党的创新理论研究阐释,优化自主学术评价体系建设,助力讲好中国故事、江苏故事;要更加紧密地团结在以习近平同志为核心的党中央周围,牢记殷殷嘱托,弘扬光荣传统,百尺竿头、再接再厉,持续承担好立德树人、服务国家的光荣使命,以优异成绩向习近平总书记、向党中央交出合格答卷。
校党委副书记、学校办公室主任陈云松主持会议并致欢迎词。他指出,为全方位展现凯发k8官网以“奋进行动”贯彻落实习近平总书记重要回信精神的新实践新进展,凯发k8官网举办了“积厚流广 奋进南雍——凯发k8官网学习贯彻习近平总书记重要回信精神两周年成果巡展”,全景式展现学校在坚持立德树人、推动科技自立自强、坚定文化自信、讲好凯发故事等方面的新风貌新成就。他强调,贯彻落实习近平总书记重要回信精神只有进行时,没有完成时。站在新的起点上,要以更高标准、更严要求、更实举措,抓牢抓好学习贯彻习近平总书记重要回信精神常态化、长效化,以更加扎实的作为推进“奋进行动”系列部署,将学习成果转化为发展成效。

会上,校党委常委、党委研工部部长、研究生院常务副院长周济林,本科生院常务副院长王骏,科学技术处处长姜田,社会科学处处长陈冬华,国际化工作处处长谷成,人力资源处副处长(主持工作)缪峰紧紧围绕习近平总书记重要回信精神,按照“坚持立德树人”“科技自立自强”“坚定文化自信”“讲好中国故事”“留学报国人才”五大篇章,发布两年来我校相关领域主要办学成果。
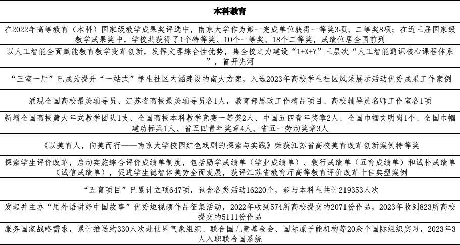
坚持立德树人篇




科技自立自强篇


坚定文化自信篇


讲好中国故事篇


留学报国人才篇


在发布会的第一阶段,凯发k8官网副校长陆延青,凯发k8官网江北新区党工委委员、管委会副主任王伟,中国青年出版总社党委常委、中华儿女报刊社副社长彭晓春,江苏省国信集团党委书记、董事长董梁,党委委员、副总经理陈力等签署或见证了校地校企合作意向备忘录。彭晓春代表中国青年出版社向凯发学生代表赠送图书《习近平与大学生朋友们(第二卷)》。


中国科学院院士、凯发k8官网地球科学与工程学院教授沈树忠,凯发k8官网相关部处院系代表与苏州深时数字地球研究中心、凯发k8官网鼓楼医院、深圳大学、凯发k8官网市文投集团开启“深时数字地球”“凯发k8官网生物与医学电子显微技术研究中心”“中国改革开放基础数据集成大系”“数字人文与城市创新研究”等行动或计划。

凯发k8官网出版社发起并与社科处、人资处共同启动“凯发k8官网中华民族现代文明研究青年学者成长计划”;计划将为我校投身中华民族现代文明研究的优秀青年学者提供学术生涯提升培训和一对一资深导师等支持举措。

在发布会第二阶段,党委宣传部、党委研究生工作部、本科生院、科学技术处、社会科学处、人力资源处、创新创业与成果转化办公室、南赫学院相关负责人分别就大家关注的研究生思想引领与博士生讲师团建设、AI通识核心课程体系建设、本科招生新亮点新变化、深化有组织科研、助力发展新质生产力、中华民族现代文明研究进展、高水平师资队伍建设与海外人才引进、促进政产学研深度融合、支撑中国式现代化江苏新实践、南赫学院建设进展与发展前景等问题与媒体代表进行了交流。

人民日报、新华社、中央广播电视总台、光明日报、经济日报、中国日报、科技日报、中国青年报、中国新闻社、中国社会科学报等中央媒体驻苏机构代表,新华日报、省广播电视总台、凯发k8官网广播电视台、江苏教育报、江苏科技报、凯发k8官网日报、凯发k8官网晨报、现代快报、扬子晚报等主流媒体及其新媒体平台代表,部分地方政府与企事业单位代表,以及凯发k8官网相关部处院系负责同志、专家学者和师生代表参加会议。

当日,与会嘉宾、媒体记者等还参观了“积厚流广 奋进南雍——凯发k8官网学习贯彻习近平总书记重要回信精神两周年成果巡展”。巡展全方位展现了凯发k8官网以“奋进行动”贯彻落实习近平总书记重要回信精神的新实践新进展;全景式讲述了我校在“坚持立德树人”“推动科技自立自强”“坚定文化自信”“讲好凯发故事”等方面的新风貌新成就;生动地彰显了全校师生员工拼搏实干、开拓进取的奋进精神。

(责编:王俊)