我校生命科学学院、医药生物技术国家重点实验室和脑科学研究院朱景宁教授、王建军教授团队近期在前庭代偿(vestibular compensation)的神经机制研究中取得重要进展,研究成果以“Histamine H1 receptor contributes to vestibular compensation”为题于2019年1月16日在美国神经科学学会会刊、NI指数刊物Journal of Neuroscience上正式发表。
前庭疾病是一类常见运动系统疾病,主要表现为姿势失衡、空间定位障碍、眼球震颤和眩晕等,严重影响患者的日常活动和生活质量。无论是良性阵发性体位性眩晕(BPPV)、前庭神经炎和梅尼埃病等外周前庭病变,还是由后循环卒中等引起的中枢前庭损伤均会引发上述前庭症状。但是,单侧前庭受损所致的前庭症状常常会随时间的推移而逐渐减轻,这一前庭功能受损后自然恢复的现象被称为“前庭代偿”。很显然,促进前庭代偿可成为临床治疗前庭疾病的一项重要策略;而另一方面,前庭代偿也是深入理解成年后中枢神经系统可塑性与脑损伤后功能恢复机制的一扇重要窗口。然而,前庭代偿的神经机制至今尚不甚清楚。
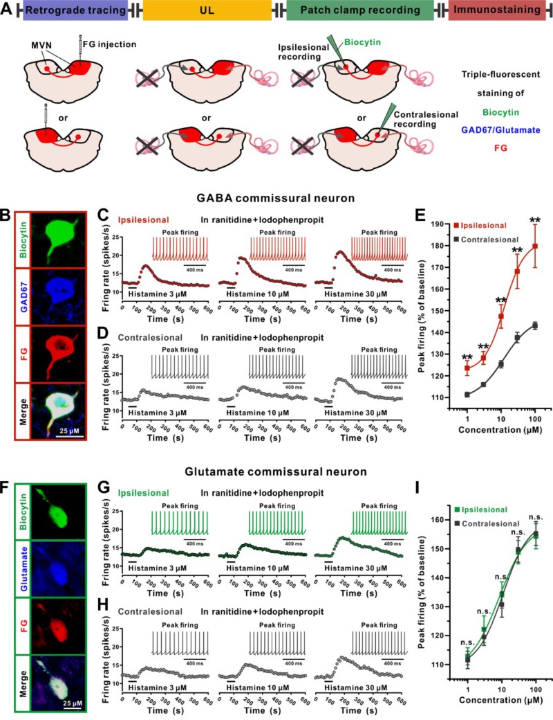
朱景宁、王建军课题组的该项研究揭示中枢前庭核团复合体中的组胺H1受体对前庭代偿具有重要贡献。阻断前庭内侧核(medial vestibular nucleus,MVN;中枢前庭核团复合体中最重要的亚核)中的组胺H1受体可极大地延缓前庭损伤后静态症状(如头部倾斜、姿势失衡和眼球震颤)和动态症状(行走异常和运动失调)的代偿与恢复。单侧前庭损伤后,损伤侧MVN中投射至对侧的GABA能神经元上的组胺H1受体的表达选择性地升高,而健侧没有改变。由于前庭症状产生的根本原因是双侧前庭中枢活动的失衡(损伤侧MVN活动降低而健侧MVN活动升高),组胺H1受体的这一选择性表达升高可使其介导的组胺的兴奋性效应在损伤侧MVN中投射至对侧的GABA能神经元上显著增强(图1),进而通过双侧MVN间的连合抑制系统(commissural inhibitory system)抑制对侧(健侧)过度兴奋的MVN神经元(图2),从而有助于双侧前庭系统平衡的恢复和前庭功能的代偿。值得注意的是,临床上用于治疗前庭疾病的经典药物betahistine一直被认为通过作用于突触前组胺H3受体发挥作用,而朱景宁、王建军课题组的工作揭示了突触后组胺H1受体也参与介导了betahistine对前庭代偿的促进作用。

图1 组胺H1受体激活介导的组胺的兴奋性效应在损伤侧MVN中投射至对侧的GABA能神经元而非谷氨酸能神经元上显著增强

图2 组胺H1受体通过连合抑制系统促进双侧前庭中枢平衡的恢复和前庭代偿
该研究成果不仅有助于深入理解损伤后中枢神经系统的神经环路可塑性和功能恢复的神经机制,而且将为临床发展通过促进前庭代偿的前庭疾病治疗新策略提供新的视角。
生命科学学院陈张朋博士后和张潇洋助理研究员为该论文的共同第一作者。该工作受到了国家自然科学基金、教育部中央高校基本科研业务费、中国博士后基金和凯发k8官网博士研究生创新创意研究计划的资助。
(生命科学学院 科学技术处)