
导读:
随着人工智能、物联网、边缘计算等新兴电子应用产业的蓬勃发展,对信息高效处理的需求愈发迫切,能显著提高硬件资源利用率的可重构技术提供了可能的解决方案。目前主流的可重构电路(例如现场可编程门阵列FPGA)是基于传统的硅基电路,其中的P型或N型场效应器件具有单一的电学特性,一旦制备成功,其场效应特性再无法通过电学操作实现动态转换,只有通过耗费大量的晶体管资源构建复杂的电路结构,才能在电路层面实现可重构的计算能力。因此,工业界和学术界亟需寻找全新的电子技术来构建能够满足未来发展需求的可重构电路。近日,凯发k8官网物理学院缪峰团队独辟蹊径,通过打造二维可重构器件,成功“瘦身”数字和类脑电路,在可重构电子技术领域取得重要进展。
二维层状材料是后摩尔时代被寄予厚望的基础电子材料之一。缪峰团队(https://nano.www.xitupic.com)一直专注于探索二维材料独特物理性质的产生与调控机制,以及新原理信息器件的设计与实现,近年陆续在耐高温忆阻器(2018 Nature Electronics)、弹道雪崩探测器(2019 Nature Nano.)、类脑视觉传感器(2020 Science Advances)等方向取得突破。在此基础之上,该研究团队近日提出,利用二维层状半导体材料二硒化钨(WSe2)的双极性场效应特性和可变的漏端电压极性,可以设计出电场可调的二维同质结器件,从而在器件层面实现“可重构”的多种电流开关特性。进一步通过对器件进行集成,团队分别实现了功能可重构的逻辑和类脑电路,与实现同样功能的传统电路相比,该技术所需晶体管数量大大减少,成功实现“瘦身”。相关研究成果以《Reconfigurable logic and neuromorphic circuits based on electrically tunable two-dimensional homojunctions》(基于电场可调二维同质结的可重构逻辑和神经形态电路)为题于2020年6月29日发表在《自然》杂志子刊《Nature Electronics》(自然-电子学)上(文章链接:https://www.nature.com/articles/s41928-020-0433-9)。凯发k8官网物理学院博士生潘晨为论文的第一作者,缪峰教授和梁世军副研究员为该工作的共同通讯作者。该工作得到了国家杰出青年科学基金、国家自然科学基金、江苏省青年基金等项目的资助,以及微结构科学与技术协同创新中心的支持。
研究成果:
团队设计的是一种具有分立栅结构的可调同质结器件(Electrically Tuneable Homojunctions, ETH),2个独立的栅极电压和1个源漏电压共同决定了器件的电流开关特性(图一)。每个电压参量具有正和负两种极性状态,根据数学上的组合原则,ETH器件总共会表现出23种电流开关状态,实现包括P型场效应晶体管、N型场效应晶体管、正偏二极管、反偏二极管等多种开关功能。这类ETH器件具有的"可重构"电学特性,可用来设计全新的可重构功能电路。

图1 可调同质结器件。a,器件结构示意图;b,在栅极电压(VgA和VgB)和源漏电压(Vds)调控下的器件开关电流状态表。
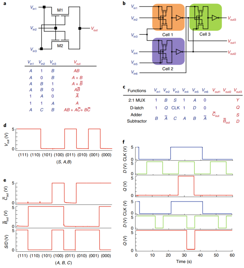
团队首先将2个ETH器件进行串联,构建了一个基本逻辑单元,通过选择不同的信号输入方式,该逻辑单元可以执行基本的逻辑功能,包括"逻辑非"(NOT gate)、"与门"(AND gate)、"或门"(OR gate)、"电压跟随"(Follower)、"实质蕴涵"(Material implication)、"借位输出"(Borrow output)等。该逻辑单元可以作为基本级联模块来进一步设计可重构电路。在实验中,研究人员通过对3个逻辑单元进行级联(共6个ETH器件),设计和实现了一种可重构逻辑电路。通过重构信号输入方式,该电路能执行包括加法器(Adder)、减法器(Subtractor)、2:1多路选择器(MUX)、D-锁存器(D-latch)等微处理器常用的逻辑功能。而采用传统硅基互补逻辑技术,需要耗费28个晶体管才能构建出可执行加法器逻辑功能的电路。基于ETH器件设计的可重构逻辑电路,不仅能够大幅节省晶体管资源,输出信号质量与工作频率也都可以与传统硅基技术相比拟。

图2 由可调同质结器件构建的可重构逻辑电路。a,上图为逻辑单元电路结构图,下表为信号的不同输入方式对应的不同逻辑功能表;b,级联三个逻辑单元形成的可重构逻辑电路图;c,用于实现四种不同逻辑功能的信号输入方式;d, 2:1多路选择器的输出电压信号;e,加法器和减法器的输出电压信号;f, D-锁存器输出电压信号。
除了构建可重构的逻辑电路之外,研究人员还将ETH器件应用到神经形态电路方面。传统硅基场效应晶体管的器件电流开关特性由单一端口(栅极电压信号)控制,难以模拟生物神经系统的多端调控特性,因此需要耗费大量的资源(超过10个晶体管)才能实现模拟生物突触功能的电路,这也在很大程度上限制了传统类脑芯片的集成密度。在实验中,研究人员仅仅利用了3个EHT器件和一个电容元件设计了可重构的突触电路,实现了对生物突触的时间脉冲依赖可塑性(Spike-Timing-Dependent Plasticity)功能的模拟,以及对赫布(Hebbian)学习规则和反赫布(Anti-Hebbian)学习规则的模拟。

图3 由可调同质结器件构建的可重构突触功能电路。a,上图为突触结构示意图,下图为基于可调同质结器件模拟突触功能的电路结构图;b,利用6个组合的方波脉冲模拟生物神经系统中的脉冲信号(黑色曲线),其中红色信号代表突触前脉冲,蓝色信号代表突触后脉冲;c,实验测得的模拟反赫布学习规则的脉冲时间依赖可塑性;d,实验测得的模拟赫布学习规则的脉冲时间依赖可塑性。
通过设计电场可调的二维同质结器件,在确保器件与电路都具有可重构功能的同时,可以大幅降低电路晶体管资源的消耗。这样一方面有利于芯片的小型化和提升功能密度,另一方面也能够降低芯片的整体能耗,有望为物联网、边缘计算、人工智能等应用的快速发展提供助力。这篇工作也为未来可重构数字和类脑混合电路芯片的设计提供了一种全新的思路。